다마고치 - 설계

스위치는 인터럽트를 이용하여 3개를 사용하였으며,
조이스틱을 ADC를 이용하여 2가지 입력,
또 조이스틱의 SW 단자도 입력으로 사용하였다.
함수에 따라 Graphic LCD에 그림을 그려주고,
DF player를 통해 스피커 출력을 해주었다.

2. 사용 포트

3. 부품 사양
1) G-LCD (Nokia 5110)
| 핀 | 설명 |
| 1 VCC | 3,3V ~ 5V 사용 가능 |
| 2 GND | 그라운드 |
| 3 SCE | Chip Enable (액티브 로우) |
| 4 RES | Reset (액티브 로우) |
| 5 D/C | Data(1) / command(0) 선택 |
| 6 SDIN | Serial input |
| 7 SCLK | clock input |
| 8 LED (BL) | back light (3.3V) |
BL(백라이트) 는 3.3V 규격이라 사용 불가, 해상도는 84 x 48 픽셀, 흑백 lcd

타이밍도는 다음과 같으며, SCE가 로우로 액티브되면 데이터 전송이 시작되고, SCLK가 하이로 상승할 때마다 SDIN을 읽어간다. 이렇게 8개 비트를
읽어 들이며, 읽은 것이 데이터인지 커맨드인지는 마지막 DB0를 읽어 들일 때 D/C를 체크하여 확인한다.
초기화는 리셋 핀에 로우에서 하이를 인가하고. 로우 신호의 펄스 폭은 100ms 이상이어야한다.
모든 내부 레지스터는 RST 핀에 로우 펄스를인가하여 리셋된다.

다음은 커맨드 테이블이다.
이중, Set Y address of RAM과, Set X address of RAM의 커맨드를 입력하고
데이터를 보내주어 원하는 8비트의 이미지를 보낼 수 있다.

X축, Y축으로 나누어져 있고, 움직이지 않은 가운데 상태에서는 약 2.5V를 출력으로 하고 있다. Y축으로 위로 올리면 Y축 출력은 5V, 아래로 내리면 Y축 출력은 0V,
X축으로 왼쪽으로 가면 X축 출력은 0V, 오른쪽으로 가면 X축 출력은 5V로 서서히 가게되는 아날로그 출력 신호를 주게 된다.
GND , +5V, VRX(X축 출력), VRY(Y축 출력) 핀을 사용한다
ADC를 이용해 원하는 출력값을 찾아내어 조종한다.

다음은 DF 플레이어의 핀 상태이다.
VCC 는 3.3~5V를 요구한다.
SD 카드는 32GB까지 가능하다.
다양한 제어환경을 주어서, 스위치나 AD key를 이용해 동작할 수 있다.
DF 플레이어는 여러 가지 방법으로 SD카드로부터 노래를 불러들여주는데,
IO_1과 IO_2를 이용하면, 그저 스위치를 달아서 누르는 것만으로도 다음노래 혹은 전노래를 틀어주고,
RX단자를 이용하면, UART 통신으로도 조작이 가능하다.
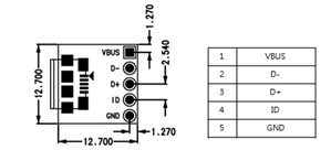
4) Micro USB B Type 변환보드

이 보드는 5개의 핀으로 구성되어있으며, USB를 꽂아주면,
VBUS와 GND 사이에 그제품이 제공하는 V값을 준다.
시중의 충전기나, 보조배터리를 이용하여서 전원 공급을 할 수 있다.
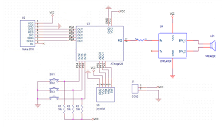
4. 회로도
